• Správné zapojení bojleru přes stykač zajistí bezpečný a efektivní provoz vašeho zařízení, přičemž je důležité dodržovat všechny bezpečnostní standardy a přizpůsobit instalaci specifickým požadavkům vašeho zařízení a domácího elektrického systému.1
  • Při výběru umístění bojleru je nutné brát v potaz různé zákonné normy, které musí být dodrženy, a bojler nesmí být umístěn méně než 20 centimetrů od zásuvek.2
  • Pro nízký tarif se vžil název noční proud, ale využít ho nemusíte jen v noci, a abyste mohli levnější elektřinu využívat, musíte si do obvodu těchto spotřebičů zapojit stykač, který automaticky spíná spotřebiče v nízkém tarifu.3
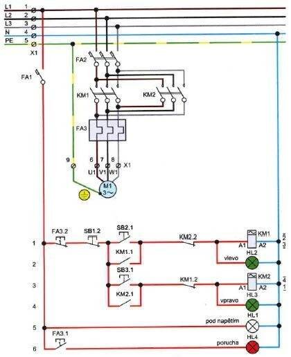
  • Stykač je elektrické zařízení, které většinou pomocí elektromagnetu mechanicky ovládá zapínací kontakty a je klíčovým prvkem systému pro spínání elektrických spotřebičů, osvětlení nebo rozběh motorů.3
  • Dnes se nejčastěji využívá systém HDO (hromadné dálkové ovládání), kde sazbovým spínačem je přijímač signálu HDO, který ale nezvládne zapínat přímo výkonný spotřebič a jeho velký proud, a proto potřebuje pomoc stykače.3

Jak zapojit bojler přes stykač: Správná úprava

Jak zapojit bojler přes stykač? Následující návod vám krok za krokem vysvětlí, jak provést toto zapojení správně a bezpečně.
Neobsahuje schémaMusí obsahovat schéma

Jak zapojit bojler přes stykač? | Přečtěte si více na Dudlu…

Zapojení bojleru přes stykač je běžným řešením pro zajištění efektivního a bezpečného provozu tohoto zařízení. Stykač umožňuje ovládat velké zatížení, jako je bojler, přes menší ovládací obvod.
Neobsahuje schémaMusí obsahovat schéma

Jak na zapojení bojleru? Rady + postup - AkoupelnyAtopeni.cz

Jak na zapojení bojleru? Rady + postup v akci. Rychlá a bezpečná doprava. VIP slevy pro registrované. Nakupujte od specialisty na Magazín
Neobsahuje schéma stykače

Jak zapojit stykač – mylms

Po přivedení malého výkonu na cívku stykače (např. signál od tlačítka, HDO, PLC, …) lze sepnout řádově násobné proudy např. do motoru, bojleru atd. Ovládací obvod pak není zatěžován velkými proudy a lze jeho konstrukci zjednodušit.

Zapojení stykače pro bojler

Potřeboval bych prosím radu ohledně zapojení stykače. Starý snad přes 30 let starý už nepříjemně bzučel, tak jsem zapojil nový, ale nefunguje. Zkoušel

Jak zapojit stykač | Elplast-KPZ Rokycany

Díky stykači získáte levnější elektřinu, a to se v dnešní době může hodit. Podívejte se, co to stykač je a jak si ho můžete zapojit u sebe doma.
Neobsahuje bojleru schéma

Jak Správně Připojit Bojler? - Jednoduchá Sestava Pro Připojení…

► 7:30
21. 9. 2021180 tis. zhlédnutíKlikni na tlačítko Odebírat a ikonku zvonečku, která tě upozorní na nová videa. Je to zdarma a mě to hodně pomůže :) Můj web https://www.alphadiving.cz/..
Neobsahuje schéma stykače

Zvládnete zapojení bojleru svépomocí? 5 důležitých rad | Klik…

Pořizujete si nový bojler a uvažujete nad tím, jestli si na zapojení bojleru přizvat odborníka nebo se do této práce pustit sami? Připravili jsme si pro vás 5 důležitých rad.
Neobsahuje schéma stykače

stykač na bojler - poradna.net

Neviem či ho mám zapojit aj cez chránič alebo nie, a pamatám sa že tam treba samostatný istič na cievku stykača a samostatný na napájany prístroj v mojom prípade bojler.

Návod K Obsluze A Instalaci

ČSN 06 1010 – Zásobníkové ohřívače vody s vodním a parním ohřevem a kombinované s elektrickým ohřevem.
Neobsahuje stykačeMusí obsahovat stykače
Při pokusu o sdílení polohy došlo k chybě
Více informací
odkazuje na služby nejen od Seznam.cz.

© 1996–2025 Seznam.cz, a.s.